Monster Scale Summit
Curious how leading engineers tackle extreme scale challenges with data-intensive applications? Join Monster Scale Summit (free + virtual). It’s hosted by ScyllaDB, the monstrously fast and scalable database.
Agenda
Introduction
Over the last few weeks, you refined your LSM tree to introduce leveling. In case of a key miss, the GET process requires the following steps:
Lookup from the memtable.
Lookup from all the L0 SSTables.
Lookup from one L1 SSTable.
Lookup from one L2 SSTable.
Etc.
Last week, you optimized the lookups by introducing block-based SSTables and indexing, but a lookup is still not a “free” operation. Worst case, it requires fetching two pages (one for the index block and one for the data block) to find out that a key is missing in an SSTable.
This week, you will optimize searches by introducing a “tiny” level of caching per SSTable.
If you’re an avid reader of The Coder Cafe1, we already discussed a great candidate for such a cache:
One that doesn’t consume too much memory to make sure we don’t increase space amplification drastically.
One that is fast enough so that a lookup doesn’t introduce too much overhead, especially if we have to check a cache before making any lookup in an SSTable.
You will implement a cache using Bloom filters: a space-efficient, probabilistic data structure to check for set membership. A Bloom filter can return two possible answers:
The element is definitely not in the set (no false negatives).
The element may be in the set (false positives are possible).
In addition to optimizing SSTable lookups, you will also optimize your memtable.
In week 2, you implemented a memtable using a hashtable. Let’s get some perspective to understand the problems of using a hashtable:
A memtable buffers writes.
As it’s the main entry point for writes, a write has to be fast. → OK: a hashtable has average
O(1)inserts, plusO(k)(k: the length of the key) for hashing.For reads, doing a key lookup has to be fast → OK: average
O(1)lookups, plusO(k)to hash.Doing range scanning operations (week 5, optional work), such as: “Give me the list of keys between bar and foo“ → A hashtable, because it’s not an ordered data structure, is terrible: you end up touching everything so
O(n)withnthe number of elements in the hashtable.Flush to L0 → A hashtable isn’t ordered, so it requires sorting all the keys (
O(n log n) with n the number of elements) to produce the SSTables.
Because of these negative points, could we find a better data structure? Yes! This week, you will switch the memtable to a radix trie (see Further Notes for a discussion on alternative data structures).
A trie is a tree-shaped data structure usually used to store strings efficiently. The common example to illustrate a trie is to store a dictionary. For example, suppose you want to store these two words:
bakebaker
Despite that baker starts with the same four letters, you need to store a total of 4 + 5 = 9 letters.
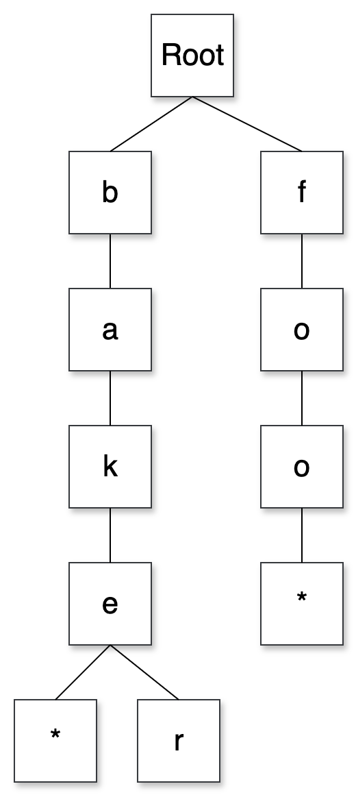
Tries optimize the storage required by sharing prefixes. Each node stores one letter. Here’s an example of a trie storing these two words in addition to the word foo (* nodes represent the end of a word):
As you can see, we didn’t duplicate the first four letters of bake to store baker. In this very example, instead of storing 9 letters for bake and baker, we stored only five letters.
Yet, you’re not going to implement a “basic” trie for your memtable; instead, you will implement a compressed trie called a radix trie (also known as a patricia2 trie).
Back to the previous example, storing one node (one square) has an overhead. It usually means at least one extra field to store the next element, usually a pointer.
In the previous example, we needed 11 nodes in total, but what if we could compress the number of nodes required? The idea is to combine nodes with a single child:
This new trie stores the exact same information, except it requires 6 nodes instead of 11. That’s what radix tries are about.
To summarize the benefits of switching a memtable from a hashtable to a radix trie:
Ordered by design: Tries keep keys in order and make prefix/range lookups natural, which helps for
SCANand for streaming a sorted flush.No rebalancing/rehashing pauses: The shape doesn’t depend on insertion order, and operations don’t need rebalancing; you avoid periodic rehash work.
Prefix compression: A radix trie can cut duplicated key bytes in the memtable, reducing in-memory space.
Your Tasks
💬 If you want to share your progress, discuss solutions, or collaborate with other coders, join the community Discord server (#kv-store-engine channel):
Bloom Filter
Let’s size the Bloom filter. You will target:
p(false-positive rate) = 1%n(max elements per SSTable) = 1,953k(hash functions) = 5
Using the formula from the Bloom Filters post:
We get m ≈ 19,230 bits, i.e., 2,404 B. We will round up to 2,496 B (39 × 64 B), so the bitset is a whole number of cache lines.
NOTE: Using
k=7 would shave only ~2–3% space for ~40% more hash work, sok=5 is a good trade-off.
To distribute elements across the bitvector, you will use the following approach. You will use xxHash64 with two different constant seeds to get two base hashes, then derive k indices by double hashing (pseudo-code):
const m: uint64 = 19230
const k: int = 5
const seed1: uint64 = 0x9E3779B185EBCA87
const seed2: uint64 = 0xC2B2AE3D27D4EB4F
function bits(key: string): int[] {
h1: uint64 = xxhash64(key, seed1)
h2: uint64 = xxhash64(key, seed2)
// Initialize an integer array of k elements.
idx: int[] = new int[k]
for i from 0 to k-1:
idx[i] = (h1 + i*h2) % m
return idx
}The required changes to introduce Bloom filters:
Startup:
For each SSTable in the MANIFEST, cache its related Bloom filter in memory.
Since each Bloom filter requires only a small amount of space, this optimization has a minimal memory footprint. For example, caching 1,000 Bloom filters of the type you designed requires less than 2.5 MB of memory.
SSTable creation:
For each new SSTable you write, initialize an empty bitvector of 2,496 B.
Build the Bloom filter in memory as you emit the keys (including tombstones):
Compute
idxbased on the key.For each
i, set bit at positionidx[i].
When the SSTable is done, persist a sidecar file next to it (e.g.,
/l1/sst-3.sstand/l1/sst-3.bloom) andfsyncthe file.Update the cache containing the Bloom filters.
Compaction:
Delete from memory the Bloom filters corresponding to deleted SSTables.
Lookup:
Before reading an SSTable:
Compute
idxbased on the key.If all the bits of
idxare set: The key may be present, therefore, proceed with your normal lookup in the SSTable.Otherwise: Skip this SSTable.
Trie Memtable
Now, let’s replace your hashtable with a trie.
Node shape
label: Compressed edge fragment.children: A map keyed by the next character afterlabelto a node.state: An enum with the different possible values:Empty: The node is just a prefix, no full key ends here.Value: A full key exists at this node.Tombstone: This key was explicitly deleted.
value: IfstateisValue, the corresponding value.
Root is a sentinel node with an empty label.
Trie Operations
update(key, val):Walk from the root, matching the longest common prefix against
label.If partial match in the middle of an edge, split once: Create a parent with the common part, two children: the old suffix and the new suffix.
Descend via the next child (next unmatched character).
At the terminal node: set
value=valandtombstone=false.
get(key):Walk edges by longest-prefix match. If an edge doesn’t match, return not found.
At the terminal node:
If
state == HasValue: returnvalueIf
state == Emptyorstate == Tombstone, return not found.
delete(key):Walk as in
get. If the path doesn’t fully exist, create the missing suffix nodes withstate = Emptyso that a terminal node exists.At the terminal node: set
state = Tombstone(you may have to clearvalue).
Flush process:
In-order traversal:
HasValue: Emit(key, value).Tombstone: Emit tombstone.Empty: Emit nothing.
Client & Validation
There are no changes to the client. Run it against the same file (put-delete.txt) to validate that your changes are correct.
[Optional] Variable Bloom Filter Seed
Use per-SSTable random seeds for the Bloom hash functions. Persist them in the Bloom filter files.
[Optional] Blocked Bloom Filters
In Bloom Filters, you introduced blocked Bloom filters, a variant that optimizes spatial locality by:
Dividing the bloom filter into contiguous blocks, each the size of a cache line.
Restricting each query to a single block to ensure all bit lookups stay within the same cache line.
Switch to blocked Bloom filters and see the impacts on latency and throughput.
[Optional] SCAN
If you implemented the SCAN operation from week 5 (optional work), wire it to your memtable radix trie.
Wrap Up
That’s it for this week! You optimized lookups with per-SSTable Bloom filters and switched the memtable to a radix trie, an ordered data structure.
Since the beginning of the series, everything you built has been single-threaded, and flush/compaction remains stop-the-world. In two weeks, you will finally tackle the final boss of LSM trees: concurrency.
Further Notes
If you want to dive more into tries, Trie Memtables in Cassandra is a paper that explains why Cassandra moved from a skip list + B-tree memtable to a trie, and what it changed for topics such as GC and CPU locality.
A popular variant of radix trie is the Adaptive Radix Tree (ART): it dynamically resizes node types based on the number of children to stay compact and cache-friendly, while supporting fast in-memory lookups, inserts, and deletes. This paper (or this summary) explores the topic in depth.
You should also be aware that tries aren’t the only option for memtables, as other data structures exist. For example, RocksDB relies on a skip list. See this resource for more information.
About Bloom filters, some engines keep a Bloom filter not only per SSTable but per data-block range as well. This was the case for RocksDB’s older block-based filter format (source). RocksDB later shifted toward partitioned index/filters, which partition the index and full-file filter into smaller blocks with a top-level directory for on-demand loading. The official doc delves into the new approach.
Next: Week 8: Concurrency
❤️ If you enjoyed this post, please hit the like button.
I’m sure you are.
Hey mom!







